Het subtiele (sūkṣma) lichaam (śarīra). Dit is meer dan wat wij mind noemen. Het bestaat ook uit de subtiele energielichamen, actieorganen en zintuigelijke kennisinstrumenten (subtiele zintuigen).
- suksma shariraHet subtiele lichaam bestaat uit sattva en rajas (drie guṇa's) aspecten van de vijf elementen.Het subtiele lichaam is gemaakt om verdeeldheid te ervaren, in de vorm van allerlei ervaringen, met name plezier of pijn. Voorts is het geprogrammeerd om karma uit te werken en aan te maken, door acties van het lichaam in de wereld aan te sturen, en zo de schijnbare echtheid van een schijnbaar leven te beleven, wat leidt tot reïncarnatie van het subtiele lichaam in een volgend leven.Het subtiele lichaam, heet niet voor niets 'subtiel'. Het is onzichtbaar voor de zintuigen. De belangrijkste functie is tevens de meest verfijnde: het intellect (buddhi) in het innerlijke instrument (antaḥkaraṇa). Het intellect is subtiel genoeg om de kennis zijn werk te laten doen, opdat onwetendheid weggenomen wordt, opdat kennis kan stralen in het subtiele intellect. Het intellect in het subtiele lichaam is de sleutel tot vrijheid. Zo is het subtiele lichaam ook ontworpen als mogelijkheid tot complete en correcte zelfkennis en dus als sleutel tot vrijheid.
Vrijheid is niet intellectueel. Nadat het intellect heeft begrepen dat alle functies van het subtiele lichaam niet echt zijn, wordt ook de status van het intellect als zijnde 'van mij' losgelaten en is men de stille grond-getuige van alles, gelijk puur vrij, attribuutloos bewustzijn.
Een geboorte (janma) is als het subtiele lichaam een grof lichaam begeestert (sthūla sūkṣma śarīra saṁyogaḥ janmaḥ), op basis van karmische data. De dood (maraṇam) is als het subtiele lichaam zich losmaakt uit het grove lichaam (sthūla sūkṣma śarīra viyogaḥ maraṇam) via de udāna prāṇa. Tussenbeide trekt het subtiele lichaam zich tijdelijk ongemanifesteerd terug in het causale lichaam (kāraṇa), en wordt opgenomen in īśvara's kennislichaam, dat weer tot manifestatie zal leiden als het zover is. Dit gaat allemaal via neutrale wetmatigheden, die af te leiden zijn, maar niet exact te bestuderen.
Advaita vedānta stelt: Focus niet te veel op je persoonlijke karma! Fascinatie voor de details van mijn leven en persoonlijkheid is een obstakel. Wel aan te raden is, dat ik juiste acties doe, bijvoorbeeld ten aanzien van mijn levensstijl, om gepaste resultaten te krijgen om mijn subtiele lichaam te laten rijpen tot emotionele volwassenheid, om mijn vrijheid te begrijpen. Daarvoor moet ik begrijpen dat elke gedachte, elke actie een spoor achterlaat. Oorzaak en gevolg.
Alle beweging, ook mentale beweging is mithyā, afhankelijk waar, en in werkelijkheid sadeva satya (satya, alleen maar (eva) het bestaan, sat zelve). Aan het hele schimmenspel van saṁsāra zal nooit een eind komen, als ik de echtheid ervan zal voeden. Het speelt zich af als uitingsvorm van het onvergankelijke, eindeloos vredige zelf, dat nooit geboren is, nog kan sterven.
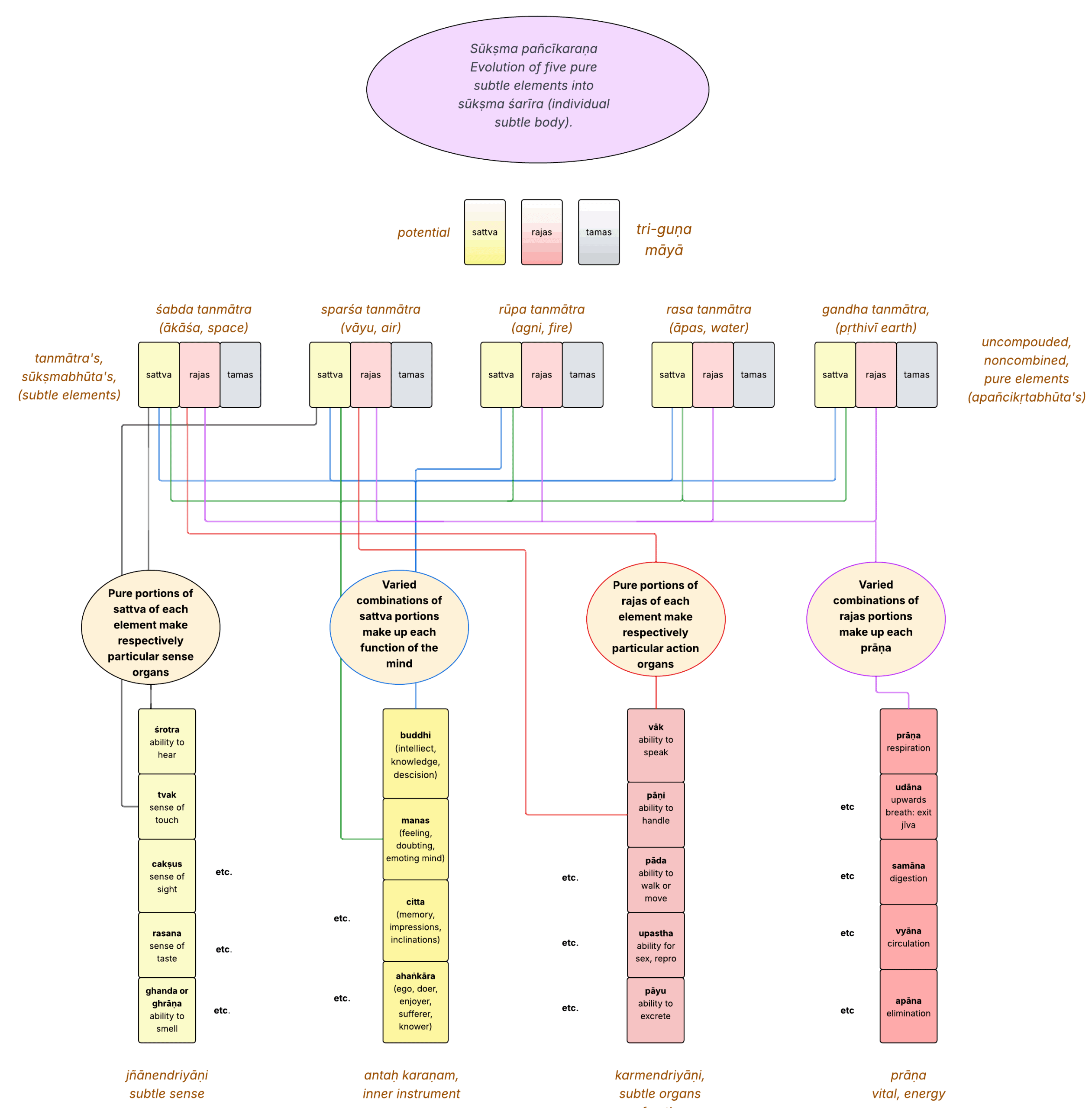
Sūkṣma śarīra is samengesteld uit:
1. Vijf actie-organen (karmendriyaṇi), gemaakt van de vijf nog zuivere rajas aspecten van de vijf elementen.
2. Vijf kennisorganen (jñānendriyaṇi) of zintuigelijke organen, gemaakt van de vijf nog zuivere sattva aspecten van de vijf elementen.
3. Vijf energieën of levensstromen (prāṇāḥ), elk gemaakt van de vijf gecombineerde aspecten van rajas.
4. Het viervoudige innerlijke instrument (antaḥkaraṇa), waarbij elke functie is gemaakt van de vijf gecombineerde aspecten van sattva, waarvan de belangrijkste functies intellect (buddhi), geheugen (citta), geest, hart of emotiecentrum (manas) en ik-beleving/ego (ahaṅkāra) zijn.
Bij elkaar negentien tattva's (principes, concepten).

Het subtiele lichaam is een lichaam in de zin dat het een verzameling of combinatie van capaciteiten of krachten is, die authenticiteit ervaren van het wereldse leven (onwetendheid). Het effect is dat het lijkt alsof het zelf (ātmā) geïdentificeerd (tādātmyam, 'dat ben ikzelf-heid') is geraakt, en zichzelf daarom ten onrechte beperkt.
Onder invloed van de prāṇa (energie) udāna verlaat het subtiele lichaam het grove lichaam, bij de dood (maraṇam of pralaya) van het fysieke lichaam om zich schijnbaar voort te zetten in een nieuw lichaam. De dood is dus het scheiden van subtiel en grof lichaam. Omdat het een identificatie betreft met een verschijning van zichzelf, is het voor wie het weet, als een lucide droom. Het is allemaal maar schijn, er gebeurt in werkelijkheid helemaal niks.
Het zelf (ātmā), geassocieerd met het subtiel lichaam van een wijze, weet dat hij of zij puur, enkelvoudig bewustzijn is, en zal niet verder reïncarneren. Dit komt omdat er geen verlangen is om ook nog maar iets te willen in de wereld, noch het inzicht dat er ook maar iets te verliezen is in de wereld.
Belangrijk hierbij: Zo 'programmeren' wij god (īśvara) met onze intenties en acties. God moet mij resultaten geven die zich openbaren in het subtiele lichaam. Bewust goede intenties, in harmonie met de goede actie daarbij, kwalificeren mijn denk en voelwereld voor vrijheid.
Deze vrijheid gaat zover, dat een wijze net zomin geïdentificeerd is met zijn ‘eigen’ subtiele lichaam, als met dat van een ‘ander’. Een wijze mag wijze dingen denken en zeggen, maar mag ook fouten maken. Geen probleem. Zij of hij is vrij.
Al met al constateren we dat zowel onwetendheid als kennis zich in het intellect van het subtiele lichaam afspeelt. De wijze, gelijk het zelf, is vrij van zowel onwetendheid als kennis. De wijze vrouw, de wijze man is vrij van de wijze vrouw of de wijze man.
Anders gezegd: Er is voor īśvara geen reden om een dergelijk subtiel lichaam een resultaat te geven in de vorm van een nieuw leven. Waarom niet? De wijze persoon heeft niets van de wereld nodig om de vrucht te plukken dat hij of zij gelukzaligheid is. Wat is de gelukzaligheid? Dat hij of zij helemaal vrij is van de hele expeditie, dit is vrijheid van jīva en vrijheid van de notie van īśvara als zijnde brahman die werkelijk eigenschappen zou hebben.
Bezie dus de beperkende kracht van behoeftigheid!
Het volgende is niet bedoeld als keiharde wetenschap, maar om subtiel en grof lichaam te onderscheiden. En om aan te tonen dat de mind niet in de hersenen zit, maar wel mee 'verbonden’ is, om mee samenwerkt.
Om via het subtiele lichaam een levende ervaring te krijgen, werkt het subtiele lichaam samen met het grove lichaam, dat onderdeel is van de grove wereld. Neem bijvoorbeeld geluid. Voor bewustzijn geluid activeert, dat wordt gefabriceerd in een apparaatje, dat een bluetooth signaal uitzendt, dat uit een box of oortjes via mijn oor, de hersenen, het subtiele lichaam, het causale lichaam een levende ervaring wordt, dat verschijnt aan bewustzijn, is er heel wat ‘gebeurd’.
Een oor is niks anders dan een organische ontvanger, en het hersenonderdeel dat daarbij hoort, treedt dan als versterker of omzetter op. Daarom is een oor te vervangen door een gehoorapparaat, die het organische gehoorapparaat vervangt. Net zo de lens van mijn leesbril.
Gevoel en gedachten zitten 'in' het subtiele lichaam. Dat werkt alleen als bewustzijn er als het ware ‘op schijnt’. Bewustzijn blijft vrij en onveranderlijk, maar de upādhi wordt dan ‘geactiveerd’, en het lijkt of ik beïnvloed word door gevoelens of gedachten.
Het subtiele lichaam is een module ‘tussen’ het grove lichaam, het causale lichaam en bewustzijn. Het is allemaal één grote, objectieve machinerie. In principe is er geen verschil tussen apparaten zonder subtiel lichaam, zoals nagels, haren, stenen en chipmachines van ASML. Het is allemaal bewustzijn. Alleen levende wezens met een subtiel lichaam, zijn ook daadwerkelijk zelfbewust, en hebben zelfreflectie omdat de geest een spiegel is, die bewustzijn reflecteert met vṛtti's erin (cidābhāsa, gereflecteerd bewustzijn, niet anders dan pure cit, maar dan met de upādhi's van gedachten en gevoelen, vṛtti's, mentale omwentelingen). Ook al denkt de mens dat hij zich iets heeft toegeëigend en vervormt de mens de natuur tot cultuur, het is allemaal één grote īśvara-machine.
Wat de kwestie van zelfbewustheid van AI betreft. Als een mens in staat zou zijn een subtiel lichaam in een machine te planten, zou de machine zelfbewust kunnen worden. Dit noemen ze nu AGI (Artificial General Intelligence), hoewel dat meer gaat over zelf-evoluerend dan over inherent zelfbewust. Alleen zal een mens niet in staat zijn om een subtiel lichaam in een machine te stoppen, aangezien de subtiele wereld en de wereld van betekenis (!) tot een andere subtielere orde hoort dan de wereld van grove (sthūla) bits, pulsen, laser etc. Deze subtiele wereld hoort īśvara toe en noemen we in zijn totaliteit wel hiraṇyagarbha.
Het subtiele lichaam doordringt specifiek het zenuwstelsel. Dat reikt tot alle lichaamsdelen, behalve nagels en haren. In die laatste twee reikt het subtiele lichaam niet.
Omdat het subtiele lichaam, en dus het gevoel ophouden bij de grenzen van mijn lichaam, denk ik dat ik daar ophoud, en dat ik afgescheiden in de wereld sta als lichaam. Dit is een sterke aanjager van onwetendheid.
Het subtiele lichaam en zijn grove instrument, het grove zenuwstelsel, gaan dus samen in een mens. Een beetje vergelijkbaar met het subtiele lichaam en zijn instrument, de grove hersenen.
Dat er geen pijnervaring is die verband houdt met de grijze hersenmassa (bijvoorbeeld wanneer deze wordt gesneden) is zo te verklaren. De hersenen zijn het belangrijkste orgaan om het subtiele lichaam te verbinden met de rest van het lichaam via het zenuwstelsel, en dus met de wereld. Via de hersenen wordt het gevoel 'gerapporteerd' vanuit de rest van het lichaam (waar het subtiele lichaam reikt), om het zo maar te zeggen. De hersenen zijn niet identiek aan het subtiele lichaam, maar worden er direct door doordrongen (vyāpti).
De andere twee lichamen zijn het grove lichaam (sthūla śarīram) en het causale lichaam (kāraṇa śarīra). In de Vedānta worden deze drie lichamen uitgelegd, om hun status als onafhankelijke realiteiten te weerleggen (śarīra traya apavāda). Waarom? Omdat het uitingen/verschijningen van bewustzijn zijn, via zijn eigen schijnbare potentie māyā.
